PCB Layout Best Practices: Design Guidelines for Reliable Boards
Expert PCB layout guidelines covering component placement strategies, routing best practices, thermal management, and design for manufacturing.
Read Full Article →Expert perspectives on PCB design, industrial automation, robotics, and smart manufacturing from Singapore's engineering specialists.
Expert PCB layout guidelines covering component placement strategies, routing best practices, thermal management, and design for manufacturing.
Read Full Article →22 articles
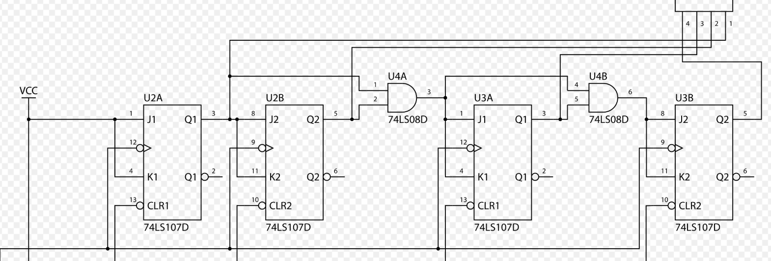
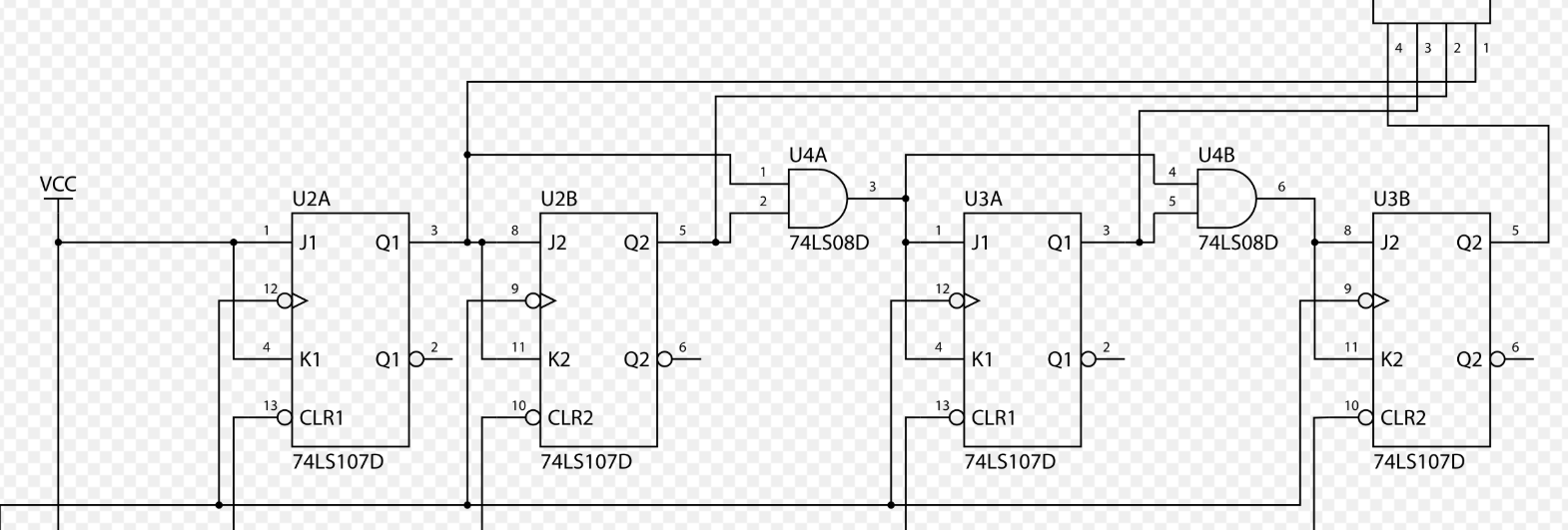
Expert guidelines for component placement, routing, and thermal management.
How automated nutrient dosing optimises plant growth with EC/pH monitoring.

Automated people counting for retail, events, and facility management.

Step-by-step guide to setting up your VPHR portable hydrotest recorder.
How precision CNC machining forms the backbone of industrial automation.
Expert PLC programming for Siemens, Allen-Bradley, Mitsubishi, and Omron.
Complete guide to PCB assembly workflow including SMT and QA.

Custom mobile app development for factory monitoring and control.

How CNC machining creates superior vibratory bowl feeders.
JAKA cobot applications in food, welding, assembly, and packaging.
How QR codes enable quick access to greenhouse monitoring data.
Professional HMI programming for industrial panels and SCADA.
Expert guide to high-frequency PCB design and EMC compliance.
How cobots are revolutionising manufacturing with enhanced safety.
Guide to proximity, photoelectric, and temperature sensors.
Complete guide to servo motors, stepper motors, and VFDs.
Real-time wireless monitoring for optimising growing conditions.

From schematic to assembled boards - complete workflow.
Our patented Very Portable Hydrotest Recorder eliminates bulk.
Critical considerations for high-reliability PCB design.
Why custom handcrafted vibratory bowl feeders deliver quality.
How custom Android apps transform industrial monitoring.
No articles found in this category.